网站首页
首页
校(院)概况
校(院)简介
现任领导
机构设置
对外合作
校园风光
教学工作
主体班教学
研究生教学
学员园地
科研咨政
科研动态
科研制度
决策咨询
智库建设
队伍建设
干部工作
离退休工作
青年论坛
人才招聘
党群工作
工作动态
支部工作
党风廉政
党务公开
对外培训
培训动态
外训须知
联系方式
管理服务
后勤服务
联系方式
县区党校
县区党校简介
县区党校动态
智慧校园
智慧党校平台
数字图书馆
当前位置:
首页
>
信息公告
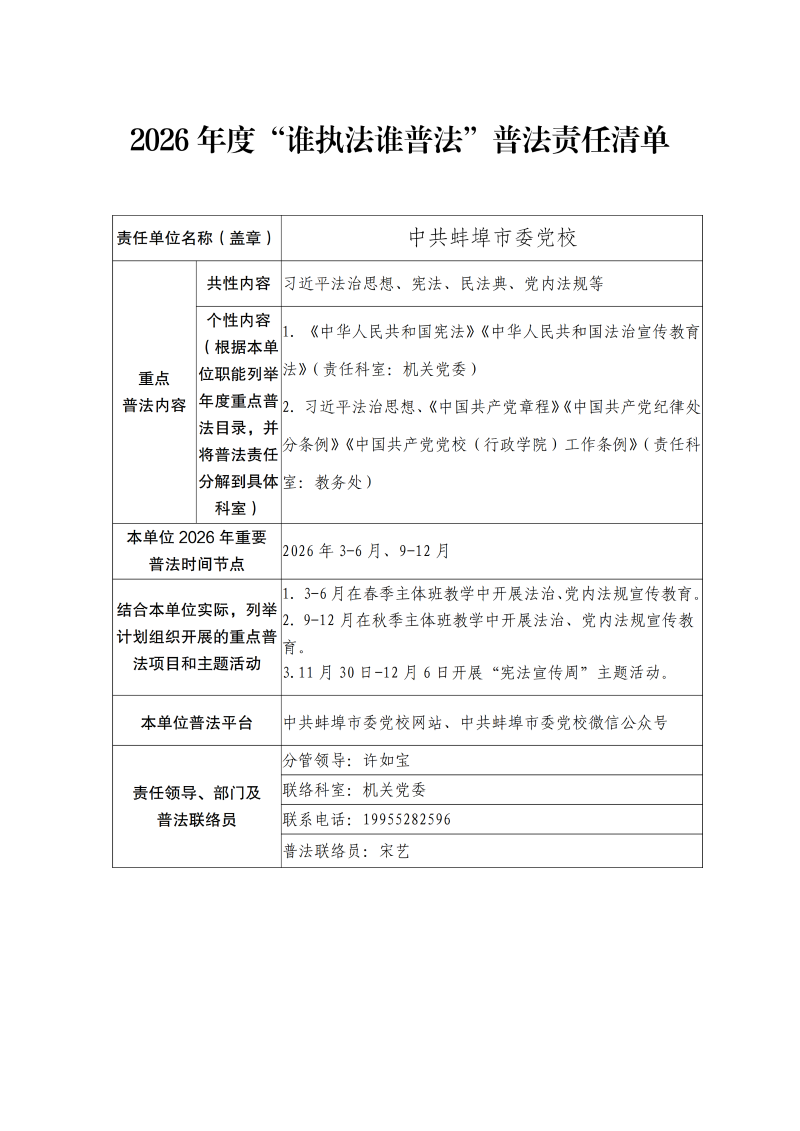
公示:市委党校2026年度“谁执法谁普法”普法责任清单
发布日期:2026-03-16 15:06
作者:中共蚌埠市委党校
来源:中共蚌埠市委党校
阅读:
次
字号:
大
中
小
扫一扫在手机打开当前页
打印本页
返回顶部